Welcome
HOTLINE:
0592-3923906
|
中文
|
English
新奥(厦门)农牧发展有限公司
SINGAO AGRIBUSINESS DEVELOPMENT CO.,LTD.
HOME
走进新奥
公司简介
发展历程
公司理念
企业文化
员工风采
企业荣誉
董事长寄语
研发中心
视频展示
产品中心
饲料线产品
养殖线产品
水产线产品
新闻中心
公司新闻
国外展会
技术中心
技术资讯
新奥探索
市场管理
国际市场
国内市场
联系我们
联系我们
人才招聘
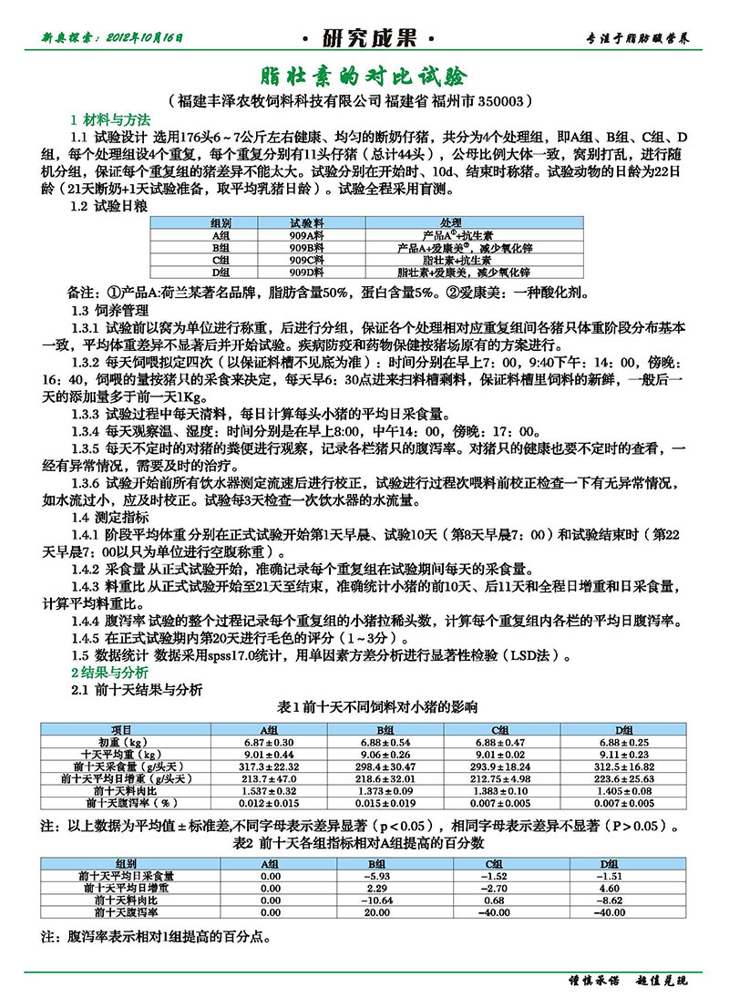
新奥探索
技术资讯
新奥探索
新奥探索NO.27
Tel:0592-3923906
Hotline:0592-3923906
Wechat
Tel
Hotline
SD